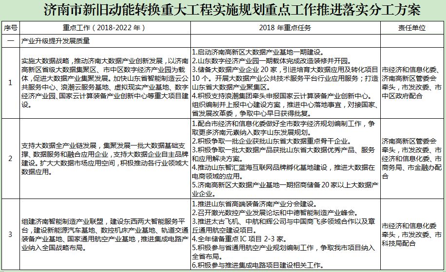
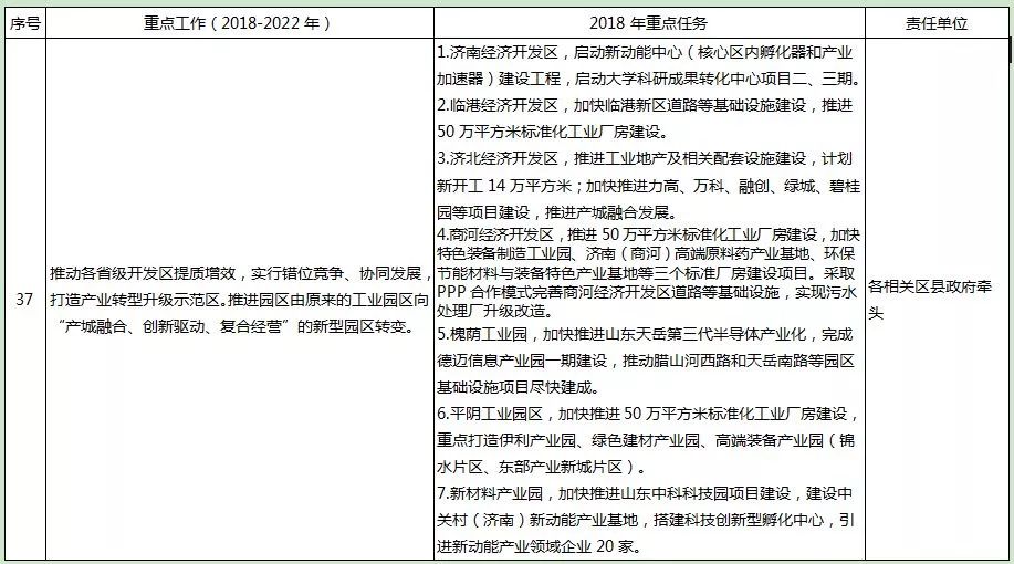
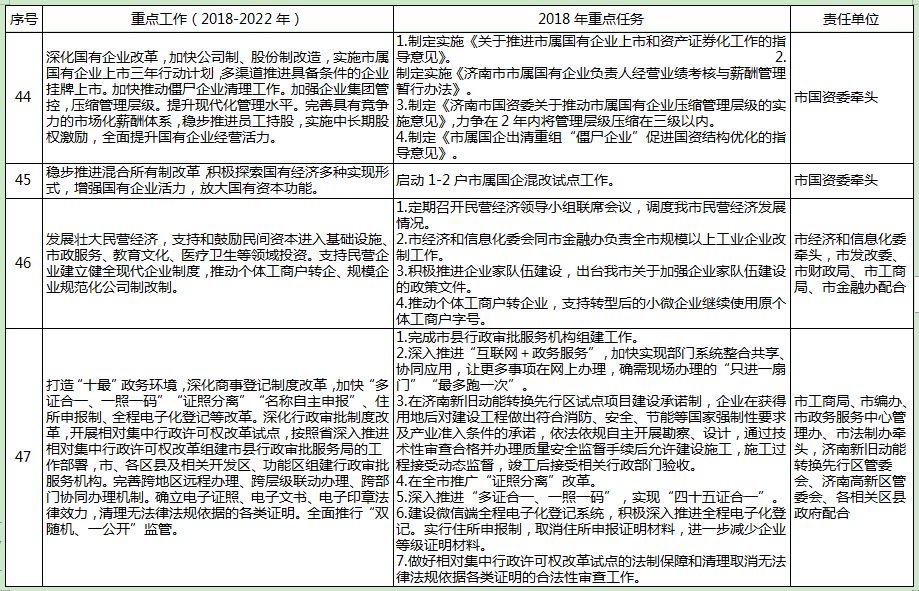
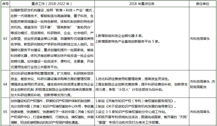
濟南市(shì)人民政府辦公廳
關于印發濟南市(shì)新舊(jiù)動能轉換重大工程實施規劃
重點工作推進落實分工方案的(de)通知
經市(shì)政府同意,現将《濟南市(shì)新舊(jiù)動能轉換重大工程實施規劃重點工作推進落實分工方案》印發給你們,請認真組織實施。
濟南市(shì)人民政府辦公廳
2018年(nián)11月23日



























那麽,企業在落地(dì)新舊(jiù)動能轉換的(de)時候,首先要考慮政策導向,把政策研究到才知道(dào)在哪裏發力最省力氣
其次要立足産業與行(xíng)業,找到新動能時代的(de)引擎,才好事半功倍
第三系統性的(de)對商(shāng)業模式進行(xíng)創新型重構,對産品進行(xíng)創新,對品牌和(hé)管理(lǐ)重新定義,通過裂變式營銷戰略快速實現新舊(jiù)動能的(de)轉換!
未來已來,而且正在流行(xíng)!
企業應抓住這個曆史機(jī)遇,前瞻未來趨勢,洞察市(shì)場需求,多維度颠覆式創新,形成新的(de)持續發展模式,變革與再造舊(jiù)動能,創新與發展新動能,在實現中華民族偉大複興中國(guó)夢的(de)征途中,貢獻一(yī)點微薄之力!